进口高科技产品难吗?
说难也难,说易也易。只要提前把政策、流程、资质、供应链、资金、时间六大维度拆解清楚,90%的“坑”都能提前规避。

一、政策:高科技产品进口到底卡在哪?
高科技产品之所以“高”,往往意味着**敏感技术、两用物项、军品或加密算法**。国家层面有三大清单必须核对:
- **《中国禁止进口限制进口技术目录》**:只要技术名称出现在限制清单里,就必须申请《技术进口许可证》。
- **《两用物项和技术进出口许可证管理目录》**:含芯片、激光器、高端传感器等,需向商务部递交《最终用户和最终用途说明》。
- **CCC强制认证目录**:若产品带通信、音视频、信息技术功能,入境前必须完成CCC认证。
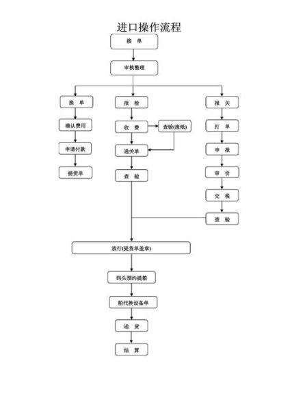
二、流程:一张图看懂从下单到放行的10步
- 确认HS编码与监管条件
- 办理进口许可证(两用/技术类)
- 签订外贸合同,锁定Incoterms
- 境外安排装运前检验(CIQ或第三方)
- 空运/海运到港,换单
- 报关报检,递交箱单发票合同
- 海关审价、查验、抽样
- 缴税(关税、增值税、消费税)
- 放行提货,送实验室做后续认证
- 销售前完成入网许可、SRRC等国内二次认证
三、资质:企业必须具备哪些“硬通货”?
很多进口商在之一步就被卡住,原因是主体资质不全。以下五张证书缺一不可:
- **对外贸易经营者备案登记表**(商务部系统)
- **海关进出口收发货人注册登记**(海关系统)
- **电子口岸IC卡**(制卡中心)
- **外汇收支名录**(外汇局)
- **一般纳税人资格**(税务局)
若产品涉及医疗器械,还需额外办理《医疗器械经营许可证》或《医疗器械注册证》。
四、供应链:如何降低“卡脖子”风险?
高科技产品供应链往往被国外原厂或总 *** 垄断,议价空间小、交期长。可采取三种策略:
- **双源采购**:同一型号找两家以上授权渠道,互为备份。
- **VMI库存**:让海外供应商在中国保税区设仓,先入库后缴税,缩短交期。
- **技术转移+国产化**:与原厂谈判,在国内设SKD/CKD组装线,规避整机进口限制。
五、资金:高科技进口到底多烧钱?
除了货值本身,还有四类隐性成本:

- **保证金**:两用物项许可证需缴纳货值10%—30%的保证金,核销后退还。
- **检测费**:CCC、SRRC、入网许可等检测动辄5万—30万元。
- **滞港费**:若单证不齐,集装箱每超期一天收300—800元。
- **汇率波动**:高科技产品货值高,1%的汇率波动就可能吃掉全部利润。
建议提前锁定远期结售汇,或采用人民币结算。
六、时间:从签合同到上架销售需要多久?
以一台含加密模块的工业相机为例:
- 商务部技术进口许可证:20—40个工作日
- 境外装运前检验:7—10个工作日
- 海运+报关:15—25天
- 海关查验+检测:10—20个工作日
- 国内二次认证:30—60个工作日
全流程最快**3个月**,慢则**半年**。若赶上政策调整,时间可能翻倍。
七、常见失败案例:别人踩过的坑你别再踩
案例1:HS编码报错导致整批货退运
某企业把“激光测距仪”归入普通光学仪器,未申请两用物项许可证,海关查验时发现激光功率超标,整批货直接退运,损失运费+违约金超50万元。
案例2:忽略最终用户声明被商务部约谈
一家高校科研单位进口高精度光谱仪,填写最终用途时只写“科研”,未具体到课题名称,被商务部认定为信息不全,暂停该企业所有进口申请半年。

案例3:CCC认证未做先销售
跨境电商卖家进口一批带Wi-Fi模块的机器人,因赶“618”大促先上架,被市场监管抽检发现无CCC证书,罚款20万元并全网下架。
八、避坑清单:进口前必须核对的20个细节
- HS编码是否准确?监管条件是否含“3C”“O”“A”?
- 产品是否在《两用物项目录》?
- 最终用户是否涉军工、高校、研究所?
- 技术规格书是否出现“军用级”“航天级”字样?
- 原厂能否提供《最终用途证明》?
- 合同是否注明“符合中国法律法规”?
- 运输方式是空运还是海运?温控要求?
- 是否需要装运前检验?哪家机构?
- 报关口岸是否支持该类货物?
- 海关审价参考价是多少?
- 是否需要缴纳反倾销税?
- 增值税税率是13%还是9%?
- 是否需要办理《免3C目录外声明》?
- 国内收货地址是否具备仓储条件?
- 是否需要办理《进口旧机电产品备案》?
- 是否需要办理《能效标识》?
- 是否需要办理《无线电发射设备型号核准》?
- 是否需要办理《进网许可证》?
- 是否需要办理《特殊物品审批单》?
- 是否需要办理《动植物检疫许可证》?
九、未来趋势:政策收紧还是放宽?
从2024年开始,国家层面陆续发布《推动大规模设备更新和消费品以旧换新行动方案》,对**半导体、医疗设备、科学仪器**等高科技产品进口给予贴息和税收优惠。但与此同时,《出口管制法》配套清单也在扩容,**“反向进口”**(即中国技术回流)将被重点审查。一句话:**鼓励先进、限制敏感**。
评论列表