一、为什么“条约”是中考必考高频点?
翻开近十年各地中考试卷,“条约名称、签订时间、主要内容、影响”几乎年年出现,分值稳定在8~12分之间。命题人偏爱用“条约”串联中国近代史的主线:从 *** 丧失到救亡图存。因此,掌握条约=掌握近代史框架。

(图片来源 *** ,侵删)
二、初中阶段必须熟记的“六大条约”
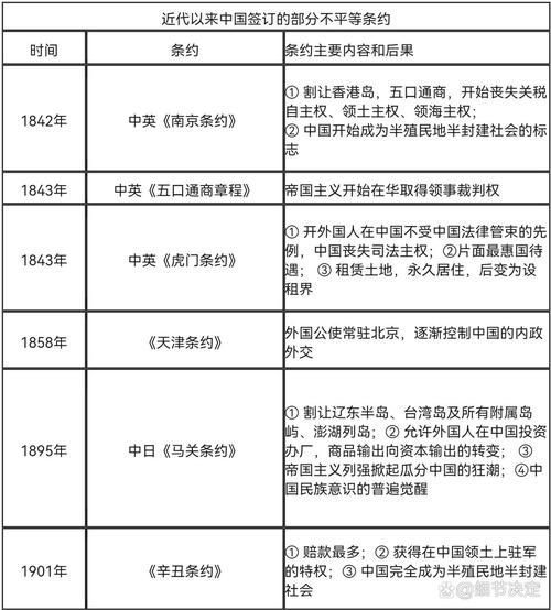
1.《南京条约》(1842)
- 关键词:割香港、赔2100万银元、五口通商、协定关税
- 记忆口诀:南京割香港,赔款开口岸,关税从此不由咱。
- 易错提醒:赔款单位是“银元”而非“两”,通商口岸是“广厦福宁上”。
2.《天津条约》(1858)
- 关键词:外国公使驻京、内河航行、赔款600万两
- 自问自答:为什么允许外国公使驻京?
答:标志清 *** 开始被纳入西方外交体系, *** 进一步丧失。
3.《北京条约》(1860)
- 新增内容:割九龙司、增开天津、赔款增至800万两
- 对比记忆:天津条约是“开口岸”,北京条约是“割土地”,二者常被混淆。
4.《马关条约》(1895)
- 关键词:割辽东台澎、赔2亿两、设厂权
- 深层影响:列强掀起瓜分狂潮,民族资本主义短暂春天。
5.《辛丑条约》(1901)
- 关键词:赔款4.5亿两、拆炮台、划使馆界
- 数字巧记:4.5亿两=人均一两,39年还清,本息合计9.8亿两。
6.《二十一条》(1915)
- 性质:日本妄图独霸中国的秘密条款
- 考点:虽未正式成为“条约”,但引发五四运动,常考“间接影响”。
三、如何快速记忆?三把“钥匙”一次到位
钥匙一:时间轴+事件锚点
把1840—1920年做成横向时间轴,每遇战争就标“条约”,形成“战争—条约—影响”闭环。例如:
1840 *** 战争→1842南京条约→开始沦为半殖民地。
1894甲午战争→1895马关条约→大大加深半殖民地化。
钥匙二:口诀+谐音
将条约内容压缩成七言口诀:
“南京割港又赔钱,天津公使进北京;
北京割地九龙司,马关设厂赔两亿;
辛丑赔款使馆界,二十一条真可气。”
钥匙三:对比表格
| 条约 | 割地 | 赔款 | 通商/其他特权 |
|---|---|---|---|
| 南京 | 香港岛 | 2100万银元 | 五口通商、协定关税 |
| 马关 | 辽东台澎 | 2亿两 | 设厂权 |
| 辛丑 | 无 | 4.5亿两 | 划使馆界、拆炮台 |
四、常见失分陷阱与避坑指南
陷阱1:混淆“割地”与“租界”
割地是 *** 丧失,如香港岛;租界是行政 *** 仍在,如上海公共租界。
陷阱2:赔款单位换算
南京条约用“银元”,马关、辛丑用“两”,答题必须写原单位。
陷阱3:影响表述层级
“开始沦为”→“进一步加深”→“完全陷入”,用词不能越级。

(图片来源 *** ,侵删)
五、实战演练:三分钟默写挑战
闭上眼,按时间顺序默写“六大条约”名称、年份、核心内容,再对照上文检查。若能在三分钟内完成且正确率≥90%,说明记忆 *** 已生效。
六、延伸:条约背后的“隐形考点”
- 关税 *** :南京条约丧失关税自 *** ,直到1929年国民 *** “改订新约”才部分收回。
- 传教权:天津条约后,传教士可深入内地,引发教案,如天津教案、巨野教案。
- 资本输出:马关条约允许设厂,标志列强侵华从商品输出转向资本输出。
掌握以上脉络,任何以“条约”为核心的材料题都能迅速定位、精准作答。

(图片来源 *** ,侵删)
评论列表