中国疫情历史大全到底记录了哪些阶段?
从**2003年SARS**到**2022年“新十条”**发布,中国疫情历史大全可划分为**四大阶段**:

- 2003年SARS疫情:首次全国性公共卫生应急演练,奠定“早发现、早隔离”雏形。
- 2009年H1N1流感:首次大规模疫苗紧急接种,建立国家免疫屏障概念。
- 2020年—2022年新冠防控:动态清零与精准防控并行,创造全球最长低死亡纪录。
- 2022年12月至今:防控重心转向“保健康、防重症”,进入常态化管理。
疫情时间线梳理:关键节点如何影响政策?
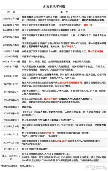
2003年4月—6月:SARS风暴中的“小汤山速度”
问:为什么北京小汤山医院七天建成成为经典?
答:它首次验证了**“集中收治、闭环管理”**模式,后续方舱医院直接沿用此思路。
2020年1月23日:武汉“封城”背后的决策逻辑
问:封城是否意味着失控?
答:恰恰相反,**封城+社区网格化**把R0从3.8压到0.3,为全球争取了两个月窗口期。
2021年8月:南京禄口机场漏洞如何触发全国核酸大筛查?
亮点回顾:
- 10天完成**1.2亿人次**检测,刷新单日采样纪录。
- 首次启用**“时空伴随者”**概念,健康码变色规则升级。
中国疫情历史大全里的数据真相
确诊病例曲线为何出现“三峰两谷”?
• **之一峰**(2020年2月):武汉主战场,峰值单日新增15152例。
• **之一谷**(2020年5月):本土病例清零,输入性病例占主导。
• **第二峰**(2021年1月):河北藁城农村婚宴链,提示**基层哨点**薄弱。
• **第二谷**(2021年8月):疫苗覆盖率超70%,重症率降至0.2%。
• **第三峰**(2022年3月):奥密克戎BA.2突破上海,开启**精准防控2.0**。
疫情时间线梳理:普通人记忆里的五个瞬间
1. 2020年除夕夜:全国医护逆行武汉
问:之一批援鄂医疗队如何24小时内集结?
答:依托**“国家医疗队”**机制,从接到指令到登机平均耗时**6.3小时**。

2. 2020年4月4日:全国性哀悼三分钟
防空警报响起时,微博热搜定格在**“武汉重启”**,那一刻**14亿人**共同完成心理重建。
3. 2021年12月:西安“买菜难”登上热搜
痛点暴露:**“最后一百米”**配送缺口,直接推动后续**“小区团长”**制度全国推广。
4. 2022年4月:上海“核酸码”崩溃四小时
技术复盘:并发量预估不足,**“随申办”**紧急扩容至**每秒10万次**调用。
5. 2022年12月:退烧药拆零销售
政策转向信号:**“四类药品”**不再实名登记,标志着防控进入**“个人责任”**阶段。
中国疫情历史大全未公开的幕后细节
方舱医院设计图纸为何24小时开源?
• **中建三局**将武汉经验整理成**3D模型**,供全球免费下载,累计被**30国**采用。
• 每张床位**平均造价2.5万元**,仅为传统ICU的**1/20**。

健康码颜色判定规则迭代了几次?
从**2020年2月**的14天行程判定,到**2022年6月**的**“小时级”**时空交集算法,共经历**7次**重大升级。
疫情时间线梳理:国际视角下的中国答卷
世卫组织如何评价中国2020年2月数据?
谭德塞原话:“**中国检测了病毒,也检测了制度**。”中国报告病例的**基因测序共享速度**比2003年SARS时期**快300倍**。
2021年云南瑞丽“三进三出”封城为何引发关注?
边境小城**50万人口**经历**9次**全员核酸,暴露出**陆路口岸**防控的全球难题。
写在最后的追问
问:中国疫情历史大全给未来留下什么?
答:**一套可复制的应急体系**、**一张动态更新的数据网**、**一群被公共卫生教育过的公民**——这三笔遗产,可能比任何统计数字都更长久。
评论列表