曹魏的奠基者是谁?
曹操是曹魏真正的奠基者,虽然生前未称帝,却为儿子曹丕铺平了篡汉之路。建安元年(196年),曹操迎汉献帝至许都,“挟天子以令诸侯”,逐步统一北方。他先后击败吕布、袁绍、马超等割据势力,将黄河流域纳入囊中。曹操在世时已称魏王,建魏国宗庙,定都邺城,形成“魏王国”雏形,只差最后一步——改朝换代。

曹魏正式建立的时间与仪式
公元220年十月,汉献帝刘协在曹丕逼迫下禅位,曹丕三次“谦让”后接受,于洛阳南郊筑坛祭天,改元黄初,国号魏,史称曹魏。仪式细节:
- 筑坛:高九丈,象征“九五之尊”;
- 玉玺:传国玉玺由汉献帝亲授,象征天命转移;
- 大赦:天下大赦,改“建安”为“黄初”,以示万象更新。
至此,东汉正式谢幕,三国之一的曹魏登上历史舞台。
曹魏的都城为何先邺后洛?
邺城是曹操封魏王时的王都,宫殿、铜雀台、玄武苑一应俱全,象征魏国根基。曹丕称帝后,为宣示正统,将都城迁回东汉旧都洛阳,并扩建太极殿、金墉城,形成“前朝后市”格局。洛阳地处中原,漕运便利,既便于控制关东,又能向南威慑孙吴。
曹魏的疆域到底有多大?
极盛时,曹魏疆域囊括:
- 今河北、河南、山东、山西全境;
- 陕西关中及甘肃东部;
- 江苏、安徽的淮河以北;
- 辽宁辽河以西。
人口约440万,军队50万,经济、军力皆居三国之首。

九品中正制如何改变选官?
曹丕采纳陈群建议,推行九品中正制:
- 州郡设“中正官”,按家世、德行、才能把人分为九品;
- 一品虚设,二至三品为“上品”,由士族垄断;
- 寒门子弟多居四品以下,晋升艰难。
此制度既笼络士族,又埋下门阀政治隐患,影响后世四百年。
曹魏为何短命?
从220年建国到265年禅晋,曹魏仅45年。原因有三:
- 宗室削弱:曹丕防兄弟如防贼,藩王无兵无权;
- 士族坐大:司马氏代表河内士族,掌控军政;
- 皇帝短命:文帝曹丕40岁卒,明帝曹叡36岁卒,幼帝接连登基。
最终,司马懿父子通过高平陵之变夺权,司马炎逼曹奂禅位,曹魏谢幕。
曹操真的姓曹吗?
《三国志》裴松之注引《曹瞒传》称,曹操本姓夏侯,父曹嵩为宦官曹腾养子,故改姓曹。现代DNA研究尚无定论,但“夏侯氏后裔”说流传甚广。

曹魏有哪些科技与文化亮点?
- 马钧改进织绫机,效率提升五倍;
- 刘徽注《九章算术》,首创割圆术求π;
- 建安文学:曹操、曹丕、曹植父子与“建安七子”开创慷慨悲凉之风;
- 《皇览》:中国之一部类书,由王象等人编纂,共四十余部、八百余万字。
曹魏的货币与农业政策
董卓之乱后,货币经济崩溃。曹操恢复五铢钱,但流通不畅,多以谷帛为交换媒介。农业上推行屯田制:
- 军屯:士兵战时打仗,闲时耕田;
- 民屯:招募流民,按四六或五五分成向官府交租。
此举使“数年中,仓廪丰实”,为统一北方奠定物质基础。
曹魏与周边民族的关系
曹魏对北方少数民族采取“恩威并施”策略:
- 乌桓:曹操亲征柳城,斩蹋顿,迁万余落至中原;
- 鲜卑:轲比能部被分化,最终由幽州刺史王雄遣刺客击杀;
- 匈奴:南匈奴单于呼厨泉入邺为质,部众编为“义从胡”,驻守河北。
边疆因此获得短暂安宁。
曹魏皇帝的结局如何?
| 皇帝 | 在位 | 结局 |
|---|---|---|
| 文帝曹丕 | 220-226 | 病逝,年40 |
| 明帝曹叡 | 226-239 | 病逝,年36 |
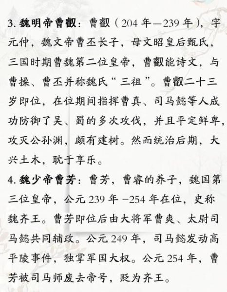
| 齐王曹芳 | 239-254 | 被司马师废为齐王 |
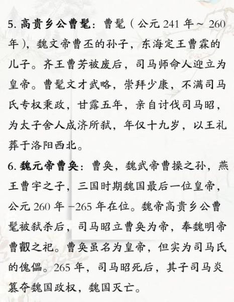
| 高贵乡公曹髦 | 254-260 | 率宫人攻司马昭,被成济弑于车中 |
| 元帝曹奂 | 260-265 | 禅位于司马炎,封陈留王,善终 |
曹魏留给后世的影响
曹魏虽亡,其制度与文化却深刻影响后世:
- 九品中正制成为魏晋南北朝选官主流;
- 建安风骨奠定五言诗高峰;
- 邺城遗址与洛阳太极殿为隋唐长安、洛阳规划提供范本;
- 屯田制演变为隋唐均田制前身。
可以说,曹魏既是汉制的终结者,也是隋唐制度的先声。
评论列表